上海湛流环保工程有限公司致力于环保行业十余年,在长期发展过程中为广大客户提供有效的解决方案及优良的产品,和全国数百家企业建立长期的合作关系,欢迎新老客户前来咨询,联系人:于先生
中和酸性气体所用的原材料为湿态碱性物质(常常为水溶液或者浆液),中和后产生的生产物为干态。通常使用为湿态的消石灰溶液即氢氧化钙溶液,生产的物质为亚硫酸钙、氯化钙、氢氧化钙、氟化钙等物质的混合物。
流程图如图2所示:
图2-半干法脱酸流程图
该脱酸方法为通过石灰浆制备系统将生石灰制备成石灰浆溶液,然后通过一个水泵加压到一个高速旋转的雾化器将雾化的溶液均匀注入反应塔内与塔内流动的烟气反应,去除酸性气体。不做详细解释。
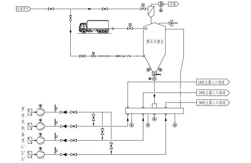
中和酸性气体所用的原材料为干态碱性物质(常常为消石灰粉),中和后产生的生产物为干态。通常使用为干态的消石灰粉,生产的物质为亚硫酸钙、氯化钙、氢氧化钙、氟化钙等物质的混合物。
流程图如图3所示:
图3-干法法脱酸流程图
该脱酸方法是利用风机的压能将消石灰粉末喷射到反应塔出口的烟道中,使得消石灰与烟道流过的烟气中的酸性成分发生中和反应,去除酸性气体。
干法脱酸工艺流程简单,设备投资约为半干法的80%,工艺过程不产生废水,设备故障率低,维护方便,但钙硫比偏高,脱酸剂耗量大,致使飞灰产生量大。一般是作为半干法脱酸的补充。




鲁公网安备 37030402000114号